·
设为首页
·
加入收藏
·
网站搜索
首页
法院简介
新闻中心
审务公开
诉讼服务
法院文化
专题专栏
当前位置:
网站首页
>>
执行威慑
>>
失信名单
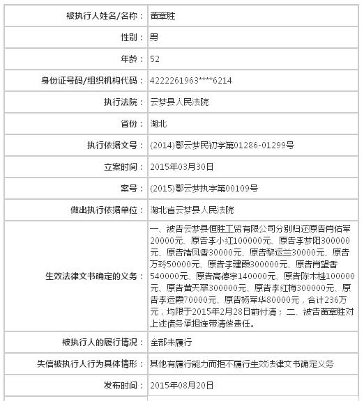
黄章胜
时间:2015-08-20 08:39:01
依照《中华人民共和国民事诉讼法》第二百五十五条、《最高人民法院关于公布失信被执行人名单信息的若干规定》第一条的规定,决定将
黄章胜
纳入失信被执行人名单。
云梦县人民法院
2015年08月20日